永坤黄金提货、退款停滞,有人被套70万,曾称“稳赚不赔”,还有黄金保单
摘要:
近日,多名网友告诉红星资本局,浙江黄金综合服务商——浙江永坤控股有限公司(下文简称:永坤黄金)出现兑付异常,买金的投资者... 近日,多名网友告诉红星资本局,浙江黄金综合服务商——浙江永坤控股有限公司(下文简称:永坤黄金)出现兑付异常,买金的投资者无法兑付黄金,也无法退款。
永坤黄金的黄金买卖业务分为线上和线下两种方式,但无论线上还是线下,大部分时间黄金并不在投资者手中,这种经营方式被业内称为黄金托管模式。有业内人士向红星资本局介绍,由于黄金不在投资者手中,金店可以“一金多卖”,这种模式在金价上升时极易爆发挤兑风险。
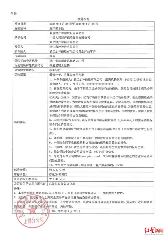
红星资本局采访了解到,投资者选择永坤黄金,还在于永坤黄金出具了一份保单,保险标的正是投资者寄存的黄金资产。红星资本局获取的一份文件显示,截至4月28日,永坤黄金的在保黄金资产至少有41亿元。
由于目前无法兑付黄金,投资者质疑保险公司在出具保单时,是否实地盘点过永坤黄金的黄金储备。有财产险业内人士对红星资本局表示,投资者可能误解了这份保单的含义,而金店正是利用这种误解实现对自己的增信。
资料图 图据视觉中国
标榜“稳赚不赔”吸引投资者
有人全家被套70万
5月25日,李女士(化名)告诉红星资本局,她通过朋友介绍接触到永坤黄金线上商城,总计投入接近40万元。
李女士介绍,该商城类似买金平台,只是买金后不能立即提取黄金现货,需要经过28到365天不等的等待期,之后可以选择提货、直接卖出或退款。“如果金价涨了,那自然是卖出,永坤只收取一定的手续费,如果跌了自然是退款,那就是无损。”
李女士表示,5月20日,有朋友提醒她永坤黄金线上平台可能出现问题,她立即着手处理,但目前无论是退款还是提货申请,都处于“待审核”状态。
永坤商城提货、退款进程停滞受访者供图
5月26日,红星资本局打开永坤黄金的线上平台“永坤商城”,发现无论是现货金条还是预订黄金,都已没有商品售卖,永坤商城的客服电话处于关机状态。
永坤商城所有商品均下架截图自永坤商城
陆女士(化名)是从永坤商城线下渠道购买的黄金,与线上不同,线下买金本质上是一个黄金转租合同,该合同附带一份黄金保单。陆女士向红星资本局介绍,她从家附近的永坤黄金加盟店处购买黄金,之后会在店内签订黄金转租合同,将购买的黄金转租给永坤黄金品牌方,永坤黄金每年根据购买黄金时的价值计算一次利息给陆女士,总体年化收益率是7%左右。
“这家店已经开了6到7年,我也一直在这家店按上述方式理财,一直没出现问题,家人也在永坤的线上商城买过东西,全家合计投入差不多有70万到80万元。”陆女士称,进入5月份,家里人告知她永坤黄金线上平台兑付出现困难,询问加盟店后得知,线下渠道也出现提货、退款困难,“目前加盟店给出的回复是,正在和品牌方联络。”
红星资本局联系到陆女士提到的加盟店,负责人拒绝接受采访。
加盟商称资金每日清零
杭州警方已立案调查
资料显示,永坤黄金的经营实体为浙江永坤控股有限公司,成立于2014年,实控人为汪国海。据蓝鲸新闻报道,该公司在浙江有不少线下门店,因门店众多,且稳定运行多年,许多投资者的亲戚、同事都会互相介绍。
永坤黄金的加盟商陈女士(化名)称,门店经营的资金每日都会划转到永坤黄金。
陈女士称,永坤黄金线下买金的流程是:客户通过门店购买黄金,之后统一按照永坤黄金的要求办理账户资金归集,每天的款由银行直接划扣到永坤,加盟商账户每天清零;之后,永坤黄金会将客户订购的黄金发到加盟商店,这是有签收单的,只是马上这些黄金又转回给永坤那边。
据了解,永坤黄金这种通过“纸面黄金”吸收投资者资金的经营模式被称为“黄金托管”,已经存在多年。业内人士向红星资本局透露,由于投资者购买黄金后交由金店托管,整个过程实体黄金甚至不用出现,这意味着品牌可以一金多卖,同时大量资金集中在品牌手中。这些资金的流向,以及品牌是否有足够黄金储备都成谜。
该名业内人士介绍,一般这种模式风险会随着金价提升而提高。在金价快速上涨时,品牌向投资者兑付或收购黄金的压力也快速升高,可能在此过程中资金链断裂。另外,由于大量资金留在店内,品牌经营者也可能挪用资金,进一步加剧爆雷风险。
红星资本局从一个永坤黄金维权微信群了解到,目前已经有多名投资者向警方报案。5月27日,红星资本局从杭州上城区经侦队确认此事确已立案,具体情况还在调查中。
永坤黄金利用保单“增信”
投资者质疑保险公司违规出保
红星资本局了解到,部分投资者之所以在永坤购买纸面黄金,还在于购买黄金并租给永坤黄金后,永坤黄金会出具一份其购买的保单,保险标的物即是客户寄存的黄金。
红星资本局获取的一份文件显示,截至4月28日,永坤黄金为价值约41亿元、共5359千克黄金投保,保险金额为8.57亿元。不过,这份文件亦载明,保险公司只对火灾、爆炸、雷击、飞行物体及其他空中运动物体坠落导致的保险事故理赔。
受访者供图
陆女士表示,保单出具时加盟店给出的说法是“什么都保”,后面才发现这份保单只对黄金因遭受火灾、爆炸、雷击等客观事件造成的损失承保。陆女士质疑,保险公司在出具保单时,是否核实了永坤黄金的黄金储备。陆女士表示,她敢在未见到黄金的情况下付款,正是因为这份保单,即实物黄金是得到保险公司背书的。
在发现无法兑付黄金后,陆女士向其出保公司华泰保险咨询,在出具黄金保单时,保险公司是否实地盘点了永坤黄金的黄金储备,若没有看见黄金,那出具保单的依据是什么?保险公司方面称,出保依据是买卖合同。
陈女士称,永坤黄金会将客户订购的黄金发到加盟店,接着又转回永坤。永坤审核完一个星期后将保单发给客户,整个过程“有图有真相”。陈女士称,如果没有这些保单,没人敢做这个生意。 她也曾和保险公司交涉过保单出具问题,从陈女士提供的录音看,保险公司接线员并不清楚出具黄金保单时,客户需要提供哪些材料,或履行哪些程序证明黄金储备。
5月26日,红星资本局先后联系涉事的多家保险公司并发送采访函,包括紫金财险、中国人保、太平保险、华泰保险,截至发稿,上述公司未有回复。
业内人士:凭合同出保符合行业惯例
并不保证保单载明的黄金数量事实存在
有财产险业内人士向红星资本局表示,在为财产出保时,保险公司不必实地核查财产,仅凭双方的合同及转账记录等材料是可以出保的。实际上,业内对黄金做具体的财产险情况较少,因为黄金价值波动太大。若有保险公司愿意出保,也仅会和客户约定一个具体的保险金额,这个金额一般远小于被保黄金价值。
四川致高律师事务所申宪伟律师向红星资本局介绍,虽然《保险法》未明确规定保险公司必须主动调查,但保险公司在承保财产险之前进行风险评估和调查是其风险控制的重要环节,目的是合理评估投保标的的风险状况,避免因信息不对称导致的承保风险。
申宪伟指出,投资者应该留意对财产的具体承保范围,如果保险公司出具的保单中载明因被托管的金店跑路或者虚构数据,未实际购入黄金的情形属于保险事故的话,那么,保险公司就应当按照保单的约定来承担理赔责任。但若保单中仅对火灾、爆炸、雷击等客观事件造成的损失承保,那保险公司就不会承担理赔责任。
需要指出的是,即便保单中显示有特定数量的黄金,但这并不保证这些黄金事实存在,保单中载明的黄金数量只是对保险公司承保的数量做出约定。申宪伟解释称,站在保险公司的角度来讲,如果这些黄金本就不存在的话,自然就不会有承保责任,若投保人主张理赔,那投保人需要负举证责任证明“损失”的黄金之前真实存在。
红星新闻记者俞瑶 实习记者 刘艳爽
编辑 余冬梅
