红旗连锁今年上半年营业收入48.1亿,盈利2.81亿元
摘要:
红旗连锁在上半年实现了营业收入48.1亿元,盈利达到2.81亿元,该公司在经营方面表现出色,实现了稳健的增长,摘要字数控制在100-200字以内。... 红旗连锁在上半年实现了营业收入48.1亿元,盈利达到2.81亿元,该公司在经营方面表现出色,实现了稳健的增长,摘要字数控制在100-200字以内。
微成都报道今日(8月7日)晚间,红旗连锁(002697.SZ)发布2025年半年报,公司营业收入为48.1亿元,同比下降7.3%;归母净利润为2.81亿元,同比上升5.33%;扣非归母净利润为2.62亿元,同比上升8.6%;经营现金流净额为4.14亿元,同比下降4.8%;EPS(全面摊薄)为0.2065元。
图据红旗连锁2025年半年报
红旗连锁在半年报中表示,净利润同比上升一方面得益于公司优化门店结构,提质增效,短期内对营收规模略有影响,但优化调整带来了成本费用的有效节约,进而带动了报告期经营利润的增长;此外,公司强化内部管理,优化资源配置,组织效能和运营效率的提升大大降低了经营成本。
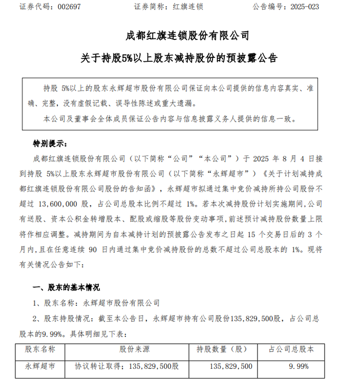
值得注意的是,就在3天前(8月4日),红旗连锁发布公告称,持股9.99%的股东永辉超市(601933.SH)因自身资金需求,计划15个交易日后的3个月内,通过集中竞价方式减持所持公司股份不超过1360万股,占公司总股本比例不超过1%。
公告显示,永辉超市减持期限为本减持计划预披露公告发布之日起15个交易日后的3个月内,且任意连续90日内减持总数不超过公司总股本1%。股份来源为协议转让取得,减持价格按市场价格确定。
微成都注意到,此前,永辉超市因自身资金需求已连续减持红旗连锁股份。
3月29日,红旗连锁曾披露《关于持股5%以上股东减持股份的预披露公告》,永辉超市拟通过集中竞价减持所持公司股份不超过1360万股,占公司总股本比例不超过1%;拟通过大宗交易方式减持所持有的公司股份不超过2720万股,占公司总股本比例不超过2%。
7月21日,红旗连锁披露,股东永辉超市减持计划期限届满暨减持结果,实际减持共计1377.05万股。
而在连续减持红旗连锁股份的背后,是永辉超市面临着业绩连年亏损的困境。
2021年-2024年,永辉超市已经连续亏损4年之久,累计亏损额达95亿元。7月14日晚间,永辉超市发布公告,预计2025年半年度归母净利润亏损约2.4亿元,扣除非经常性损益后亏损约8.3亿元。
截至8月7日收盘,红旗连锁报5.68元/股,跌0.18%,总市值77.25亿元。
编辑 肖子琦
