刘晓庆发声明回应“被举报偷税漏税”:经税务部门核查,无相关问题
摘要:
刘晓庆回应被举报偷税漏税一事,经过税务部门核查,确认不存在相关问题,她表示将一如既往地遵守国家法律法规,秉持诚信原则,为广大观众带来更好的作品,此次事件也再次提醒广大公众人物应时刻... 刘晓庆回应被举报偷税漏税一事,经过税务部门核查,确认不存在相关问题,她表示将一如既往地遵守国家法律法规,秉持诚信原则,为广大观众带来更好的作品,此次事件也再次提醒广大公众人物应时刻注意自身行为,维护社会公平正义。
8月8日,刘晓庆发布声明称,“有针对本人及相关企业的涉税违法事项举报。经税务部门核查,未发现举报所反映的涉税问题。
依法纳税是每个公民的法定义务。本人将继续遵守国家法律法规,依法诚信纳税。”
8月8日,上海市税务局通报刘某庆及相关企业涉税违法事项核查结果,未发现举报所反映的涉税问题。
近期,我局对王某举报刘某庆及相关企业涉税违法事项依法进行了核查。经查,未发现举报所反映的涉税问题。
税务部门将依法加强税收监管,持续优化服务,促进合规经营、诚信纳税。感谢社会各界对税收工作的关心支持!
国家税务总局上海市税务局第四稽查局
2025年8月8日
今年4月,刘晓庆被王某实名举报涉嫌偷漏税,上海市税务局第四稽查局已受理并启动调查。
王先生的举报内容显示,刘晓庆通过名下小微企业上海弈熙文化传媒中心,以“形象代言费”名义将330万元借款转为个人收入,并开具6%税点的增值税发票规避27%以上的个人所得税。该企业被指无实际经营场地、员工和社保缴纳记录,涉嫌虚开发票逃税。
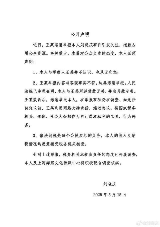
5月15日,演员刘晓庆发布声明称:“本人与举报人王某并不认识,也从无交集。王某举报内容与客观事实不符,纯属恶意举报。”
此后,王某发文称刘晓庆涉偷漏税不止330万,后续要进行执行异议之诉。
值得一提的是,2002年,刘晓庆曾因公司偷税漏税上千万元被羁押422天,其妹夫靖军作为公司法人被判刑,刘晓庆本人因证据不足未被起诉。此后,她通过变卖资产补缴税款,并重新回归公众视野。但此次举报提及刘晓庆在上海有过多次补税罚款记录,被指属于“多次违法”。
据天眼查,深圳市福田区人民法院向宁波晓庆企业管理咨询合伙企业(有限合伙)、许某、刘晓庆珠宝(宁波)有限公司公告送达王某与刘晓庆等申请执行人执行异议之诉一案起诉状副本及证据副本、应诉通知书、开庭传票等,自公告之日起30日即视为送达,并定于9月12日开庭审理。
公开资料显示,刘晓庆,1950年10月30日出生,中国内地女演员。代表作有《小花》《瞧这一家子》《芙蓉镇》《原野》《武则天》等。
来源:九派新闻综合潇湘晨报、天眼查、大河报等 B48
