本文作者:访客

“2025四川民营企业100强”榜单发布!成都42家企业上榜,入围门槛增至39.45亿元

访客 2025-11-06 14:15:38 1
“2025四川民营企业100强”榜单发布!成都42家企业上榜,入围门槛增至39.45亿元摘要: 近日发布了“2025四川民营企业百强榜”,其中成都共有42家企业上榜,此次入围门槛增至39.45亿元,显示出四川民营企业的发展势头强劲,这一榜单反映了四川省民营企业在经济建设中的重...
近日发布了“2025四川民营企业百强榜”,其中成都共有42家企业上榜,此次入围门槛增至39.45亿元,显示出四川民营企业的发展势头强劲,这一榜单反映了四川省民营企业在经济建设中的重要作用和影响力,也体现了成都作为四川省经济中心的地位,这些企业的崛起不仅推动了地方经济的发展,也为四川省的经济增长注入了新的活力。

微成都报道 11月6日,2025四川民营企业100强发布会暨知名川商泸州行活动在泸州举办。会上,四川省工商联发布了“2025四川民营企业100强”榜单和《2025四川民营企业100强调研分析报告》。

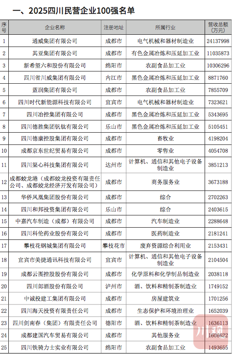
据微成都统计,成都共有42家企业上榜,数量位居全省首位,其中通威集团有限公司荣登榜首。

榜单显示,2025四川民营企业100强榜单前10位的分别是:通威集团有限公司、其亚集团有限公司、新希望六和股份有限公司、四川省川威集团有限公司、蓝润集团有限公司、四川时代新能源科技有限公司、四川冶控集团有限公司、四川德胜集团钒钛有限公司、四川德康控股集团有限公司、成都京东世纪贸易有限公司。

入围门槛增至39.45亿元

通威集团首次登顶

相较于2024年榜单,今年上榜民企排名出现较大变化。

通威集团首次登顶,较去年排名上升一位。长期位列四川民企首位的新希望集团,今年改由旗下企业新希望六和股份有限公司申报参评,排名居第三位。其亚集团去年营收首次突破千亿元,达1103.59亿元,较上年增加378亿元,排名从去年的第五位提升至今年的第二位。

微成都注意到,在日前四川省企业联合会发布的“2025四川企业100强”榜单中,成都共有64家企业上榜,通威集团同样以约2413.8亿元营收,首次登顶该榜榜首。

“2025四川民营企业100强”榜单发布!成都42家企业上榜,入围门槛增至39.45亿元

通威股份,图据视觉中国

据《2025四川民营企业100强调研分析报告》,今年四川民营企业100强榜单以2024年度企业营业收入为入围门槛,榜单入围门槛为39.45亿元,较上年提升近2亿元;营业收入总额1.74万亿元,61家企业实现营收增长;净利润总额达520.4亿元,有43家企业净利润提升,12家企业净利润规模突破10亿元。

同步发布三大榜单

此外,省工商联当天还发布了2025四川制造业民营企业100强、2025四川服务业民营企业50强、2025四川民营企业研发投入100家三个榜单。

其中,制造业民企前5强分别是:通威集团有限公司、其亚集团有限公司、新希望六和股份有限公司、四川省川威集团有限公司、蓝润集团有限公司。

服务业民企前5强分别是:成都京东世纪贸易有限公司、成都蛟龙港、华侨凤凰集团股份有限公司、四川海天投资有限责任公司、成都建国汽车贸易有限公司。

2025四川民营企业研发投入100家榜单前5位的是:通威集团有限公司、四川科伦药业股份有限公司、四川百利天恒药业股份有限公司、四川渠心科技集团有限公司、成都倍特药业股份有限公司。

“2025四川民营企业100强”榜单发布!成都42家企业上榜,入围门槛增至39.45亿元

“2025四川民营企业100强”榜单发布!成都42家企业上榜,入围门槛增至39.45亿元

“2025四川民营企业100强”榜单发布!成都42家企业上榜,入围门槛增至39.45亿元

“2025四川民营企业100强”榜单发布!成都42家企业上榜,入围门槛增至39.45亿元

2025四川民营企业100强名单,图据川观新闻

编辑 侯春萍 综合川观新闻

审核 何先菊

阅读
分享