福耀科技大学,最低投档线公布
摘要:
福耀科技大学公布最低投档线,标志着该大学招生工作进入关键阶段,考生们纷纷关注这一重要信息,期待能够顺利被录取,据悉,该大学一直秉持着高质量的教育理念,拥有优秀的师资和先进的教学设施... 福耀科技大学公布最低投档线,标志着该大学招生工作进入关键阶段,考生们纷纷关注这一重要信息,期待能够顺利被录取,据悉,该大学一直秉持着高质量的教育理念,拥有优秀的师资和先进的教学设施,为学生提供了良好的学习环境和广阔的发展空间,最低投档线的公布也意味着该大学对于招生要求严格,只有达到相应标准的考生才能有机会进入这所优秀的大学。
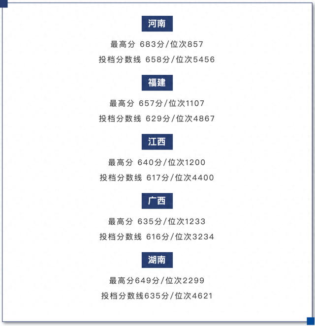
据福建福耀科技大学消息,7月24日,福耀科技大学2025年本科生招生录取工作顺利完成,面向福建、河南、江西、湖南、广西五省(自治区)共招收50名优秀本科生,其中福建省17人,河南省9人,江西省9人,湖南省8人,广西壮族自治区7人。
福建福耀科技大学最低投档线为616分,五省投档分数线如下——
同日,福建福耀科技大学多个学院院长亮相。
智造与未来技术学院
院长沈卫明,1963年出生,2019年当选加拿大工程院院士,曾任加拿大国家研究院首席研究员,华中科技大学教授、博士生导师。
研究方向:协同设计与制造、智能制造、生产调度、并行工程、服务计算、云计算、物联网、大数据、智能体理论与应用等。
运载与智慧交通学院
院长邱毅,国家特聘教授,曾任浙江大学教授,浙江大学能源工程学院声学振动与人因工程研究团队学术带头人。
研究方向:人因振动工程、振动噪声控制、车辆动力学、乘坐舒适性、汽车NVH。
计算与人工智能学院
院长罗军舟,1960年4月出生,国家级教学成果一等奖获得者,曾任东南大学计算机科学与工程学院院长,计算机国家级实验教学示范中心(东南大学)主任。
研究方向:长期从事计算机网络方向的研究,研究兴趣包括:未来网络体系结构、协议工程、网络安全、无线网络、云计算与大数据等。
新材料与新能源学院
院长蒋建中,1964年11月出生,国家级领军人才,曾任浙江大学材料系教授、浙江大学新结构国际研究中心主任。
研究领域:金属玻璃、硅基材料、金属玻璃薄膜、金属液体、同步辐射技术、高熵合金、材料相变。
数字经济与管理学院
院长徐飞,1964年3月出生,文科资深教授,曾任上海交通大学副校长,西南交通大学校长,上海财经大学常务副校长,现任福耀科技大学常务副校长、数字经济与管理学院院长(兼)。
研究方向:战略管理、博弈论与竞争战略、创新管理、变革管理与跨文化领导力等。
生命与健康科学学院
院长谢维,1963年9月出生,国家级领军人才,曾任东南大学生命科学研究院院长。
研究方向:突触发育调控与认知疾病机制。
文理学院
院长朱佐农,曾任上海交通大学数学科学学院, 教授、长聘教授、博士生导师。
研究方向:可积系统理论与应用。
来源:福建福耀科技大学 B51
