交通事故后因赔付争议遭车行远程锁车?车行否认行驶中锁车,平台称将核实
摘要:
一起交通事故后,因赔付争议车主发现车辆被远程锁定,对此,车行否认在车辆行驶过程中进行锁车操作,而相关平台表示将进行核实,具体情况尚待进一步调查核实,需要等待相关方面的进一步回应和解... 一起交通事故后,因赔付争议车主发现车辆被远程锁定,对此,车行否认在车辆行驶过程中进行锁车操作,而相关平台表示将进行核实,具体情况尚待进一步调查核实,需要等待相关方面的进一步回应和解决方案。
近日,来自广东的冯先生向澎湃公众互助平台“服务湃”(https://tousu.thepaper.cn)反映称,他在滴滴平台内一车行租赁公司租赁了一辆新能源汽车用于网约车工作,一次交通事故后,车行要求他赔偿的价格远超合同中的约定。双方未协商一致时,车行允许冯先生继续驾车接客,然而当天下午就以他不缴纳维修费为由远程锁车,导致车辆在行驶时急停路中间。
对此,涉事车行中山华创兄弟出行服务有限公司“车队长”陈某表示,不存在与合同不符的情况,“我们就是要求他赔偿1000多块钱,他不同意,违反了合同约定。”他表示,不存在行驶时锁车的问题,而是熄火后无法再次启动。冯先生否定了该“车队长”的说法,截止发稿,双方尚未达成一致。
滴滴回应称,虽为租赁公司和司机之间的纠纷,但平台也不会放任不管,会进行核实沟通。
冯先生在驾车行驶过程中收到锁车的通知
网约车赔偿未协商一致被远程锁车
据冯先生介绍,7月23日,他经由滴滴平台向“中山华创兄弟出行服务有限公司”租赁了一辆比亚迪牌新能源汽车,用于日常网约车工作,一次租期为三个月,双方约定月租金3700元,押金3000元。
8月9日,冯先生在驾驶该车的过程中出现了交通事故,导致车辆右门出现剐蹭,对方的车辆也有一定情况的受损。他联系到兄弟出行的车辆管理员,俗称“车队长”,“车队长”陈某让冯先生向保险公司报了车险并登记责任、定损。“这次交通事故是我全责,我愿意承担赔偿,按照合同走,我该赔多少钱就赔多少钱。”冯先生说。
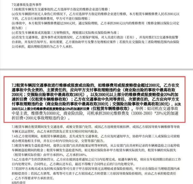
按照合同约定,租赁车辆因交通事故进行维修或报废或出险的,如维修费用或报废赔偿金超过2000元,乙方在交通事故中负全责的、主要责任的,应向甲方支付事故理赔违约金(商业险出险的事故中最高收取2000元;交强险出现事故中最高收取180元),以及2000元以上部分的维修费或报废赔偿金20%的加速折旧费。
冯先生说,8月11日,“车队长”和他确认了车辆赔付方案:“如果对方动用商业险修车,需赔付2280元,若对方维修费不超2000,则需要赔付1580元。”冯先生表示愿意接受该方案。
然而次日冯先生前往车行赔付时,又被告知有新的赔偿方案,“他们的经理说不能按照车队长报的价格让我赔,要求我支付我这个车1400元维修费、180元折旧费,然后对方车辆3060元也要我自己去给,一共46000多。我就很生气,为什么不能按照合同约定的方式赔付?”
合同中对交通违章赔偿的约定
冯先生称,双方协商未达成一致后,约定再慢慢谈,“当时我问车行这个车还能不能开?因为我还想去接单,经理说可以开走,然后是他给我拿的一个放行二维码,让我扫码开出去的。”
但让冯先生没想到的是,下午4点40分左右,他正在驾驶车辆行驶时,车辆突然出现动力、电力全失情况,“连刹车都不能用了,滑行着停在了路中间,还差一点追尾其他车,我当时以为是车坏了,下车就赶紧报警了。”冯先生称,报警后他才看到微信群里车行发来的消息,称由于事故维修违约金逾期未交,已触达系统风控指令自动锁车。
“车是他们的,但是没有经过我的同意他们怎么可以锁车?这个车正在运行,车上有乘客怎么办?出了事故怎么办?这不是危害公共安全吗?”冯先生称,他和车行沟通解锁对方未回复,约20分钟后,警察使用他的手机给车队长打电话后,对方才短时间解锁,让冯先生将车辆停靠至马路边,随后再次锁车。
8月13日,“车队长”提醒冯先生:“若今天不及时缴纳赔偿金,系统监测会被收车,涉及到风控产生的违约金及收车费用将由您承担。”随后,公司单方面解除了租车合同,又以冯先生提前违约退车,租期未满为由,拒绝退还3000元押金。
冯先生说,随后8月22日至8月25日,车行工作人员几次更新车损赔偿金额,最终在扣除了冯先生3000元的押金后,仍要求冯先生赔付车辆回收费、车辆维修费、未缴纳租金等费用10479.6元。
车行:司机拒绝缴纳维修费
9月15日,澎湃新闻记者联系了中山华创兄弟出行服务有限公司的“车队长”陈某,陈某表示,交通事故对车辆有损伤,且维修费超过了押金的50%,因此要求冯先生支付维修费,但对方拒不执行。
对于为何合同规定交通事故后商业险出险最高收取2000元,交强险收取180元,又要求冯先生承担4600余元的费用?陈某称,不存在要求他承担4600余元的情况,“我们在群里给他报过价,就是1000多块钱,但他不愿意给,所以违反了合同约定。”
对于行驶过程中锁车问题,车行也未承认,“我们只是控制车跟钥匙断开连接,熄火后就启动不了,不是直接在行驶时断电锁车,是他停下来熄火了,车就不能再启动了。”陈某称,如果有赔偿纠纷建议冯先生通过法律诉讼解决。
后台显示冯先生除押金外,还得再额外支付10000余元。
对上述说法,冯先生并不认同,他表示,如果是1000多元费用自己肯定就支付了,当时对方在群里报价后他也没有提出质疑,但涨价是在双方到达车行协商后出现的变动,他认为对方故意当场提出,而避免留有证据。
而关于行驶过程中锁车一事,他表示自己有报警记录和报警回执,可以证明车辆是在行驶时停留在路中间,造成了交通隐患。冯先生提供的群聊聊天记录显示,“车队长”在群中曾让风控部门解锁,并称:“司机现在的车辆已经影响了地方出行,警察这边说沟通好解锁让司机把车开好。”截止发稿,双方仍未协商一致。
9月19日,滴滴平台相关工作人员回复澎湃新闻称,此事虽然是租赁公司和司机之间的纠纷,但平台也不会放任不管,会进行核实沟通。
